1. 交易前指引
星驿支付文档中心
  • AI快速对接
    • xypay-skills使用说明
  • 文档说明
    • 阅读对象
    • 版本说明
  • 术语
    • 支付模式
    • 名词解释
    • 支付产品
      • 付款码支付
      • 聚合码支付
      • PC支付
      • 小程序支付
        • 支付宝小程序支付
        • 微信小程序支付
      • APP支付
        • 微信支付
        • 支付宝支付
      • H5支付
        • 微信H5支付
        • 支付宝H5支付
        • 云闪付H5支付
        • 手机浏览器H5支付
      • Native支付
        • 支付宝支付
        • 云闪付支付
      • 终端支付
        • 智能云MIS
        • 智能APP
  • 接口规则
    • 协议规则
    • 安全规范
    • 常见问题
  • 支付交易
    • 交易前指引
      • 微信认证操作流程
      • 支付宝认证操作流程
      • H5页面微信支付对接前准备
      • H5页面支付宝支付对接前准备
      • 支付流程
      • 支付接入注意事项
      • 消费者IP获取指引
      • 微信小程序资金管控操作指南
    • 基础支付
      • 付款码支付
      • JSAPI支付
      • 订单查询
      • 扫码支付-星驿码
      • 扫码支付-官方码
      • 扫码支付-场景码
      • 关闭订单
      • 撤销订单
      • 退款
      • 退款查询
      • 授权码查询openid
      • 获取微信刷脸凭证
      • 获取银联用户标识
    • 半屏小程序支付
      • 使用说明
      • 小程序半屏-星驿付
      • 小程序半屏-场景
    • 扫码预授权
      • 扫码预授权
      • 预授权查询
      • 预授权撤销
      • 预授权撤销查询
      • 预授权完成
      • 预授权完成查询
      • 预授权完成撤销
      • 预授权完成撤销查询
    • 订单推送
      • 推送终端交易
      • 关闭推送终端交易
      • 碰一下推单状态查询
      • 碰一下订单取消
      • 碰一下订单推送
    • 智能终端SDK
      • 智能终端SDK
    • 交易通知及对账
      • 交易对账文件-场景应用
      • 交易对账文件-ISV
      • 交易和退款结果通知
      • 交易手续费通知
    • 刷卡预授权
      • 预授权完成撤销
      • 预授权撤销
    • 行业开票
      • 开票申请
      • 发票冲红
      • 发票结果查询
      • 发票结果通知
  • 商户管理
    • 前件前指引
      • 进件说明
      • 图片示例
      • 微信认证操作流程
      • 支付宝认证操作流程
      • 附件下载
    • 商户入网
      • 商户进件上传图片
      • 普通商户进件
      • 普通商户信息修改
      • 小微商户进件
      • 小微商户信息修改
      • 审核结果查询
      • 商户审核结果通知
      • 待审核商户撤回
      • 商户信息查询
      • 结算卡修改
      • 商户快捷修改
      • 受益人信息查询
      • 商户报备查询
      • 商户报备结果通知
      • 商户状态修改
      • 终端报备查询
      • 商户阶梯费率配置
      • 商户阶梯费率查询
    • 商户协议签约
      • 入网协议签约接口调用流程
      • 普通商户用户开户
      • 小微商户用户开户
      • 发短信验证码
      • 获取签约链接
      • 校验验证码
      • 校验验证码-补签
      • 签约结果通知
    • 微信支付宝认证
      • 微信申请单提交
      • 微信申请单撤销
      • 微信申请单状态查询
      • 微信商户授权状态查询
      • 支付宝申请单提交
      • 支付宝申请单撤销
      • 支付宝申请单状态查询
      • 支付宝商户授权状态查询
    • 商户开发配置
      • 绑定APPID配置
      • 微信支付目录配置
      • 微信公众号查询
      • 商户开发配置查询
      • 指定渠道报备
      • 微信小程序冻结状态查询
      • 微信小程序冻结通知(非接口)
    • 商户限额调整
      • 商户限额查询
      • 商户提额申请
      • 商户提额记录查询
    • 商户风险处置
      • 商户风险处置通知
      • 风险商户图片上传
      • 微信官方风险商户文件
      • 支付宝官方风险商户文件
      • 风险商户异常流水查询
      • 风险商户调查列表
      • 风险商户调查详情
      • 风险调查单历史查询
      • 风险调查材料下载
      • 风险调查单处理
    • 商户手续费开票
      • 开具发票
      • 开票详情
      • 待开发票信息查询
      • 合并开票商户信息查询
      • 电子普票重发邮箱
      • 开票历史查询
    • 无界收款
      • 无界收款图片上传
      • 无界收款开通
      • 无界收款审核查询
      • 无界收款审核结果通知
  • 资金结算
    • D0开通及提现相关问题Q&A
    • D0结算业务
      • 产品介绍
      • 获取人脸识别链接
      • 人脸认证结果查询
      • D0开通
      • D0信息修改
      • D0状态查询
      • D0开通失败申诉
      • D0申诉结果查询
      • D0申诉结果通知
    • 特殊结算业务
      • 产品介绍
      • 结算业务申请
      • 结算业务变更
      • 结算业务结果查询
      • 结算业务结果通知
    • 提现查账
      • 手工提现
      • 到账记录查询
      • 到账记录批量查询
      • 秒到提现记录查询
      • 账户余额查询
      • 挂账记录查询
      • 补付申请
      • 提现结果通知
      • 账户余额变动通知
      • 提现对账文件
      • 批量结算提现通知
      • 到账附言配置
      • 查询到账附言
  • 星账云管家
    • 星账云管家
    • 功能开通
      • 功能开通(XZY001)
      • 编辑(XZY003)
      • 编辑上传付款凭证(XZY002)
      • 修改生效状态(XZY004)
      • 查询详情信息(XZY005)
      • 产品开通审核通知(XZY006)
    • 公共接口
      • 上传文件(XZY013)
    • 分账
      • 交易
        • 分账结算电子回单下载(XZY037)
        • 余额查询接口(XZY041)
        • 分账合并入账电子回单下载(XZY039)
        • 订单查询(XZY015)
        • 分账(XZY014)
        • 分账撤销退回(XZY017)
        • 分账结果回调(XZY016)
      • 客户管理
        • 新增客户(XZY018)
        • 分账授权申请接口-收单统一结算(XZY043)
        • 批量分账授权申请接口-收单统一结算(XZY044)
        • 合作状态调整(XZY020)
        • 解约/重启签约(XZY-001-002)
        • 编辑客户(XZY023)
        • 替换客户结算卡(XZY022)
        • 审核通知(XZY019)
        • 查询分账客户信息(XZY021)
    • 归集
      • 开户/授权
        • 归集授权申请接口-收单统一结算(XZY037)
        • 审核通知(XZY025)
        • 合作状态调整(XZY026)
        • 查询归集客户信息(XZY027)
        • 替换结算卡(XZY028)
        • 编辑信息(XZY029)
      • 交易
        • 归集合并入账电子回单下载(XZY040)
        • 归集结算电子回单下载(XZY038)
        • 余额查询接口(XZY042)
        • 订单查询(XZY031)
        • 归集-支持自定义服务费(XZY030)
        • 归集(XZY030)
        • 归集结果回调(XZY032)
        • 归集撤销退回(XZY033)
    • 提现
      • 提现订单查询(XZY035)
      • 结算回调通知(XZY050)
      • 提现电子回单下载(XZY040)
      • 提现(XZY036)
    • 账户
      • 结算资金流水查询(XZY047)
      • 结算卡资金流水查询(XZY049)
  • 设备管理与推送
    • 设备管理
      • 收款设备绑定
      • 收款设备解绑
      • 收款设备绑定查询
      • 设备绑定/解绑结果通知
      • 音箱绑定
      • 音箱绑定查询
      • 音箱解绑
      • 设备信息修改
    • 设备推送
      • 音箱播报
      • 交易打印
  • 营销活动
    • 银行活动
      • 产品介绍
      • 图片上传
      • 商户补贴额度列表查询
      • 银行活动报名
      • 银行活动报名结果查询
      • 银行活动报名结果通知
      • 银行活动列表查询
      • 银行活动退出
    • 特殊行业活动
      • 产品介绍
      • 特殊行业活动报名申请
      • 特殊活动报名结果通知
      • 特殊行业商户活动查询
      • 特殊行业活动图片上传
    • 综合账户
      • 营销增资-订单
      • 营销增资-金额
      • 营销增资查询
      • 综合账户余额查询
      • 综合账户流水查询
    • 支付宝分期商家贴息
      • 贴息活动报名配置
      • 查询贴息活动
      • 修改活动里的费率
      • 贴息活动取消报名
      • 贴息活动商户列表查询
    • 增值服务
      • 获取增值营销产品列表
      • 获取增值营销产品明细
      • 获取分享链接
      • 推广结果列表查询
      • 推广结果详情
  • 慧徕店开放平台
    • 慧+SPI
      • 对接前准备
      • 商户同步
        • 开发配置
          • 请求域名
          • 加签&验签
        • 商户同步
        • 商户同步查询
        • 商户同步回调
      • 应用模块
        • 产品介绍
        • 开发配置
          • 请求域名
          • 加签&验签
        • 应用及增值服务列表查询
        • 商户应用注册及增值服务状态查询
        • 应用注册
        • 应用注册状态查询
        • 应用注册回调通知
        • 增值服务激活
        • 增值服务激活状态查询
        • 增值服务激活回调通知
      • 聚合支付SPI
        • 产品介绍
        • 开发配置
          • 签名方式
          • 验签方式
          • 公共参数
        • 支付API
        • 付款码支付
        • 扫码支付-官方码
        • JSAPI支付
        • 扫码支付-聚合码
        • 获取小程序支付信息
        • 订单查询
        • 交易结果通知
        • 退款
        • 退款查询
        • 关闭订单
        • 获取银联用户标识
    • 应用开发API
      • 验签说明
      • 应用支付
      • 门店信息同步
      • 门店增值服务激活
  • 支付广告
    • 微信小程序广告
    • 支付宝小程序广告
    • 支付宝H5广告
    • SDK资源文件
  • 数据字典
    • MCC
      • 搜索查询二级mcc
      • 获取一级mcc目录
      • 获取二级mcc目录
    • 地区码
      • 获取省
      • 获取市
      • 获取区县
    • 落地银行
      • 落地银行查询
      • 落地银行下级机构查询
    • 银行信息
      • 获取银行省信息-联行号
      • 获取银行市信息-联行号
      • 银行信息查询
      • 查询联行号信息
      • 根据银行卡号获取银行信息
    • 连锁品牌
      • 获取连锁品牌信息
  • 分账服务
    • 订单分账
      • 订单分账
      • 订单分账结果查询
      • 订单分账撤销
      • 订单分账对帐文件
    • 余额分账
      • 余额分账
      • 余额分账结果查询
      • 可分账余额查询
    • 分账配置
      • 分账图片上传
      • 分账商户配置
      • 分账商户配置结果查询
      • 分账商户配置结果通知
      • 分账商户移除
      • 快捷创建资金接收方
      • 修改分账比例与金额
      • 商圈信息查询
  • 数据模型
    • TermInfo
    • FileHeader
    • IsvRspListTermInfo
    • FileBody
    • GetTermInfoReq
    • StandardResponse
  1. 交易前指引

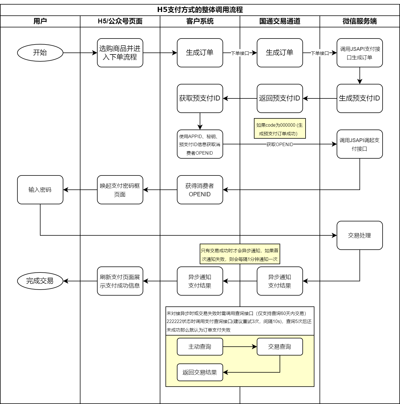
支付流程

统一支付流程#

1、微信交易详见-H5页面微信支付对接前准备,认证相关详见-微信认证操作流程
2、支付宝交易详见-H5页面支付宝支付对接前准备、认证相关详见-支付宝自主认证流程
3、其他
①调用支付请求接口发起请求;
②根据由服务端返回的响应信息判断支付发起状态,成功交易将通过异步通知同步,其他状态交易需调用查询接口确认;
③如果响应码是000000,那么认为订单发起成功,222222代表中间状态(支付中/等待授权/交易未知),其它状态码表示支付失败;
④据支付查询接口确认最终订单的状态。(建议每次间隔为3~5s,一分钟内最多查询5次);

JSAPI支付流程(微信为例)#

h5支付流程.png
修改于 2025-10-15 01:51:57
上一页
H5页面支付宝支付对接前准备
下一页
支付接入注意事项
Built with