1. 前件前指引
星驿支付文档中心
  • AI快速对接
    • xypay-skills使用说明
  • 文档说明
    • 阅读对象
    • 版本说明
  • 术语
    • 支付模式
    • 名词解释
    • 支付产品
      • 付款码支付
      • 聚合码支付
      • PC支付
      • 小程序支付
        • 支付宝小程序支付
        • 微信小程序支付
      • APP支付
        • 微信支付
        • 支付宝支付
      • H5支付
        • 微信H5支付
        • 支付宝H5支付
        • 云闪付H5支付
        • 手机浏览器H5支付
      • Native支付
        • 支付宝支付
        • 云闪付支付
      • 终端支付
        • 智能云MIS
        • 智能APP
  • 接口规则
    • 协议规则
    • 安全规范
    • 常见问题
  • 支付交易
    • 交易前指引
      • 微信认证操作流程
      • 支付宝认证操作流程
      • H5页面微信支付对接前准备
      • H5页面支付宝支付对接前准备
      • 支付流程
      • 支付接入注意事项
      • 消费者IP获取指引
      • 微信小程序资金管控操作指南
    • 基础支付
      • 付款码支付
      • JSAPI支付
      • 订单查询
      • 扫码支付-星驿码
      • 扫码支付-官方码
      • 扫码支付-场景码
      • 关闭订单
      • 撤销订单
      • 退款
      • 退款查询
      • 授权码查询openid
      • 获取微信刷脸凭证
      • 获取银联用户标识
    • 半屏小程序支付
      • 使用说明
      • 小程序半屏-星驿付
      • 小程序半屏-场景
    • 扫码预授权
      • 扫码预授权
      • 预授权查询
      • 预授权撤销
      • 预授权撤销查询
      • 预授权完成
      • 预授权完成查询
      • 预授权完成撤销
      • 预授权完成撤销查询
    • 订单推送
      • 推送终端交易
      • 关闭推送终端交易
      • 碰一下推单状态查询
      • 碰一下订单取消
      • 碰一下订单推送
    • 智能终端SDK
      • 智能终端SDK
    • 交易通知及对账
      • 交易对账文件-场景应用
      • 交易对账文件-ISV
      • 交易和退款结果通知
      • 交易手续费通知
    • 刷卡预授权
      • 预授权完成撤销
      • 预授权撤销
    • 行业开票
      • 开票申请
      • 发票冲红
      • 发票结果查询
      • 发票结果通知
  • 商户管理
    • 前件前指引
      • 进件说明
      • 图片示例
      • 微信认证操作流程
      • 支付宝认证操作流程
      • 附件下载
    • 商户入网
      • 商户进件上传图片
      • 普通商户进件
      • 普通商户信息修改
      • 小微商户进件
      • 小微商户信息修改
      • 审核结果查询
      • 商户审核结果通知
      • 待审核商户撤回
      • 商户信息查询
      • 结算卡修改
      • 商户快捷修改
      • 受益人信息查询
      • 商户报备查询
      • 商户报备结果通知
      • 商户状态修改
      • 终端报备查询
      • 商户阶梯费率配置
      • 商户阶梯费率查询
    • 商户协议签约
      • 入网协议签约接口调用流程
      • 普通商户用户开户
      • 小微商户用户开户
      • 发短信验证码
      • 获取签约链接
      • 校验验证码
      • 校验验证码-补签
      • 签约结果通知
    • 微信支付宝认证
      • 微信申请单提交
      • 微信申请单撤销
      • 微信申请单状态查询
      • 微信商户授权状态查询
      • 支付宝申请单提交
      • 支付宝申请单撤销
      • 支付宝申请单状态查询
      • 支付宝商户授权状态查询
    • 商户开发配置
      • 绑定APPID配置
      • 微信支付目录配置
      • 微信公众号查询
      • 商户开发配置查询
      • 指定渠道报备
      • 微信小程序冻结状态查询
      • 微信小程序冻结通知(非接口)
    • 商户限额调整
      • 商户限额查询
      • 商户提额申请
      • 商户提额记录查询
    • 商户风险处置
      • 商户风险处置通知
      • 风险商户图片上传
      • 微信官方风险商户文件
      • 支付宝官方风险商户文件
      • 风险商户异常流水查询
      • 风险商户调查列表
      • 风险商户调查详情
      • 风险调查单历史查询
      • 风险调查材料下载
      • 风险调查单处理
    • 商户手续费开票
      • 开具发票
      • 开票详情
      • 待开发票信息查询
      • 合并开票商户信息查询
      • 电子普票重发邮箱
      • 开票历史查询
    • 无界收款
      • 无界收款图片上传
      • 无界收款开通
      • 无界收款审核查询
      • 无界收款审核结果通知
  • 资金结算
    • D0开通及提现相关问题Q&A
    • D0结算业务
      • 产品介绍
      • 获取人脸识别链接
      • 人脸认证结果查询
      • D0开通
      • D0信息修改
      • D0状态查询
      • D0开通失败申诉
      • D0申诉结果查询
      • D0申诉结果通知
    • 特殊结算业务
      • 产品介绍
      • 结算业务申请
      • 结算业务变更
      • 结算业务结果查询
      • 结算业务结果通知
    • 提现查账
      • 手工提现
      • 到账记录查询
      • 到账记录批量查询
      • 秒到提现记录查询
      • 账户余额查询
      • 挂账记录查询
      • 补付申请
      • 提现结果通知
      • 账户余额变动通知
      • 提现对账文件
      • 批量结算提现通知
      • 到账附言配置
      • 查询到账附言
  • 星账云管家
    • 星账云管家
    • 功能开通
      • 功能开通(XZY001)
      • 编辑(XZY003)
      • 编辑上传付款凭证(XZY002)
      • 修改生效状态(XZY004)
      • 查询详情信息(XZY005)
      • 产品开通审核通知(XZY006)
    • 公共接口
      • 上传文件(XZY013)
    • 分账
      • 交易
        • 分账结算电子回单下载(XZY037)
        • 余额查询接口(XZY041)
        • 分账合并入账电子回单下载(XZY039)
        • 订单查询(XZY015)
        • 分账(XZY014)
        • 分账撤销退回(XZY017)
        • 分账结果回调(XZY016)
      • 客户管理
        • 新增客户(XZY018)
        • 分账授权申请接口-收单统一结算(XZY043)
        • 批量分账授权申请接口-收单统一结算(XZY044)
        • 合作状态调整(XZY020)
        • 解约/重启签约(XZY-001-002)
        • 编辑客户(XZY023)
        • 替换客户结算卡(XZY022)
        • 审核通知(XZY019)
        • 查询分账客户信息(XZY021)
    • 归集
      • 开户/授权
        • 归集授权申请接口-收单统一结算(XZY037)
        • 审核通知(XZY025)
        • 合作状态调整(XZY026)
        • 查询归集客户信息(XZY027)
        • 替换结算卡(XZY028)
        • 编辑信息(XZY029)
      • 交易
        • 归集合并入账电子回单下载(XZY040)
        • 归集结算电子回单下载(XZY038)
        • 余额查询接口(XZY042)
        • 订单查询(XZY031)
        • 归集-支持自定义服务费(XZY030)
        • 归集(XZY030)
        • 归集结果回调(XZY032)
        • 归集撤销退回(XZY033)
    • 提现
      • 提现订单查询(XZY035)
      • 结算回调通知(XZY050)
      • 提现电子回单下载(XZY040)
      • 提现(XZY036)
    • 账户
      • 结算资金流水查询(XZY047)
      • 结算卡资金流水查询(XZY049)
  • 设备管理与推送
    • 设备管理
      • 收款设备绑定
      • 收款设备解绑
      • 收款设备绑定查询
      • 设备绑定/解绑结果通知
      • 音箱绑定
      • 音箱绑定查询
      • 音箱解绑
      • 设备信息修改
    • 设备推送
      • 音箱播报
      • 交易打印
  • 营销活动
    • 银行活动
      • 产品介绍
      • 图片上传
      • 商户补贴额度列表查询
      • 银行活动报名
      • 银行活动报名结果查询
      • 银行活动报名结果通知
      • 银行活动列表查询
      • 银行活动退出
    • 特殊行业活动
      • 产品介绍
      • 特殊行业活动报名申请
      • 特殊活动报名结果通知
      • 特殊行业商户活动查询
      • 特殊行业活动图片上传
    • 综合账户
      • 营销增资-订单
      • 营销增资-金额
      • 营销增资查询
      • 综合账户余额查询
      • 综合账户流水查询
    • 支付宝分期商家贴息
      • 贴息活动报名配置
      • 查询贴息活动
      • 修改活动里的费率
      • 贴息活动取消报名
      • 贴息活动商户列表查询
    • 增值服务
      • 获取增值营销产品列表
      • 获取增值营销产品明细
      • 获取分享链接
      • 推广结果列表查询
      • 推广结果详情
  • 慧徕店开放平台
    • 慧+SPI
      • 对接前准备
      • 商户同步
        • 开发配置
          • 请求域名
          • 加签&验签
        • 商户同步
        • 商户同步查询
        • 商户同步回调
      • 应用模块
        • 产品介绍
        • 开发配置
          • 请求域名
          • 加签&验签
        • 应用及增值服务列表查询
        • 商户应用注册及增值服务状态查询
        • 应用注册
        • 应用注册状态查询
        • 应用注册回调通知
        • 增值服务激活
        • 增值服务激活状态查询
        • 增值服务激活回调通知
      • 聚合支付SPI
        • 产品介绍
        • 开发配置
          • 签名方式
          • 验签方式
          • 公共参数
        • 支付API
        • 付款码支付
        • 扫码支付-官方码
        • JSAPI支付
        • 扫码支付-聚合码
        • 获取小程序支付信息
        • 订单查询
        • 交易结果通知
        • 退款
        • 退款查询
        • 关闭订单
        • 获取银联用户标识
    • 应用开发API
      • 验签说明
      • 应用支付
      • 门店信息同步
      • 门店增值服务激活
  • 支付广告
    • 微信小程序广告
    • 支付宝小程序广告
    • 支付宝H5广告
    • SDK资源文件
  • 数据字典
    • MCC
      • 搜索查询二级mcc
      • 获取一级mcc目录
      • 获取二级mcc目录
    • 地区码
      • 获取省
      • 获取市
      • 获取区县
    • 落地银行
      • 落地银行查询
      • 落地银行下级机构查询
    • 银行信息
      • 获取银行省信息-联行号
      • 获取银行市信息-联行号
      • 银行信息查询
      • 查询联行号信息
      • 根据银行卡号获取银行信息
    • 连锁品牌
      • 获取连锁品牌信息
  • 分账服务
    • 订单分账
      • 订单分账
      • 订单分账结果查询
      • 订单分账撤销
      • 订单分账对帐文件
    • 余额分账
      • 余额分账
      • 余额分账结果查询
      • 可分账余额查询
    • 分账配置
      • 分账图片上传
      • 分账商户配置
      • 分账商户配置结果查询
      • 分账商户配置结果通知
      • 分账商户移除
      • 快捷创建资金接收方
      • 修改分账比例与金额
      • 商圈信息查询
  • 数据模型
    • TermInfo
    • FileHeader
    • IsvRspListTermInfo
    • FileBody
    • GetTermInfoReq
    • StandardResponse
  1. 前件前指引

进件说明

1. 简介#

国通进件方式分为接口进件、国通APP进件、国通代理平台进件,当合作方选择国通APP进件、国通代理平台进件时,可联系市场对接人员提供平台链接、账户密码信息或前往商店下载APP,登录国通平台/APP完成入网流程,相关流程可咨询市场人员,若选择接口接口可阅读下述材料信息。

1.1 应用场景#

合作方使用自有系统对外展业或需要批量为商户进件时,可使用接口进件。

2. 对接准备#

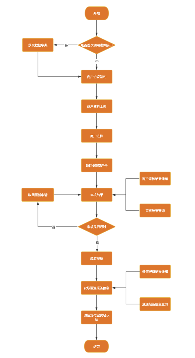
进件流程:【获取数据字典】→【商户协议签约】→【确认入网所需材料传图片(非接口)】→【商户入网填写基本信息(接口)】→【提交审核(非接口)】→【异步获取审核结果/主动查询审核结果(接口)】→【查询报备结果(接口)】→【进行认证(认证后才可交易)】

2.1 基础信息准备#

在进行进件对接之前,通常需要完成一些前置工作,包括以下几个方面:
【机构开立】合作方提供企业相关信息,由国通运营人员申请开立后提供,用于传参使用。
【公钥获取】在进行联调之前,您需要获取公钥用于加密和签名等安全处理操作。这些公钥通常由国通运营通过邮件方式下发给合作方,在获取公私钥之后,请注意以下几点:
1.
区分测试环境和生产环境:确保您从国通运营那里获取到的公钥是适用于相应环境(测试或生产)的。测试环境用于开发、调试和测试过程,而生产环境则是实际交易的环境。
2.
保证安全性:公钥是非常重要的安全资料,请妥善保存,避免泄漏给未授权的人员或第三方。
3.
配置正确:在进行联调时,请确保将相应的公私钥配置到您的系统中,并在请求和响应中使用正确的密钥进行加密和解密、签名和验签等操作。
如果您尚未收到公私钥或有任何疑问,请及时与国通运营联系,确保正确获得所需的安全资料,以便顺利进行联调和交易对接。
【异步地址】若需要通过异步通知获取商户入网审核结果,需提前向国通运营人员提供异步地址,测试环境可直接配置,生产环境需进行国通内部转化后配置。
【结算政策】由于入网时需填写商户交易费率,故需提前确认入网服务商政策,测试环境联系联调群内国通运营人员确认,生产环境联系国通市场人员确认,包含下述信息:
费率.png

2.2 入网图片材料准备#

入网材料准备.png
注:上述文件调用【进件-基础进件-商户进件上传图片】接口上传,相关图片规范详见【进件-对接前准备-入网图片示例】

3. 流程说明#

3.1 整体业务开发流程#

整体业务开发流程.png

3.2 接口调用时序图#

接口调用时序.png

3.3 进件后续关联交易流程#

开通交易流程:【进件审核通过】→【对应通道报备成功】→【微信交易需完成开发配置跑批】→【通道认证】
【查询报备信息】商户审核通过后,可调用“查询报备信息”接口确认商户入驻各交易通道情况,或登录国通商户APP-商户管理页面/国通机构平台查看。当报备成功时,可进行商户认证(包含:微信/支付宝)
【商户认证流程】通过“查询报备信息”接口确认商户在各交易通道对应第三方商户号,与入驻渠道号信息,根据对应微信渠道(支付宝机构PID)测试环境联系国通运营人员获取,生产环境若项目使用国通渠道码则由国通运营提供认证码,若项目独立申请,则申请后向商户提供认证码完成认证。未完成认证前调用交易则报“FMZ商户需完成微信认证 (补齐材料),请联系商家”,认证流程详见【进件-对接前准备-微信认证操作流程(非接口)/支付宝自主认证流程(非接口)】
支付宝认证.png
支付宝认证-新大陆.png
国通星驿,支付宝PID:2088501249387791
新 大 陆,支付宝PID:2088621901973651
微信认证-1.png
微信认证-2.png
测试环境,微信渠道:24006513
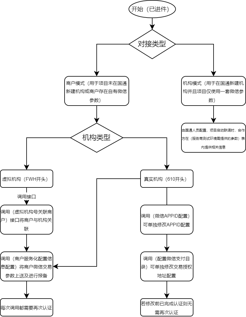
【微信开发配置跑批】调用交易接口前,商户除完成入网审核,还需进行商户与微信APPID&交易授权地址关联及渠道认证。调用接口流程如下:
认证流程.png
微信APPID&交易授权地址关联,该点根据项目情况不同,处理方案不同,若项目仅使用一套公众号参数,并且独立开立机构,则由产品运营协助配置;若项目使用多套则需要合作方调用接口“商户服务化配置信息配置”进行配置。
支付权限.png
支付目录.png

4.常见问题#

认证常见问题.png

4.1 报备相关#

【微信&支付宝通道报备失败】
Q:商户简称与商户简称不同
A:商户有变更过信息,联系国通客服重新发起报备
Q:户主体证件信息未填写完整或主体名称不符合规定
A:修改商户行业类型后,重新报备
Q:获取市信息失败
A:该商户省市区平台信息有误,联系国通客服维护地区码
Q:当前进件的商户存在风险,进件失败
A:参照风控申诉流程,进行通道方(微信、支付宝)申诉
Q:银行卡存在风险,烦请处理
A:参照风控申诉流程,进行通道方(微信、支付宝)申诉
Q:字段长度错误address_info.address(UP10A5100)
A:地址长度限制25个字符,修改商户地址到25个字符以内
Q:入驻失败
A:修改行业类型后,重新报备
Q:该公司因违规,暂不能接入微信支付,可联系客服获取更多详情
A:通道方风控,联系国通客服处理
Q:字段长度错误merchant shortname(UP1002100)
A:地址长度限制25个字符,修改商户地址到25个字符以内
Q:商户简称或商户全称距离上一次修改时间不足30天,暂不支持修改
A:联系国通客服重新报备银联微信通道,新子商户号做一下微信认证关联
【银联ATQ通道报备失败】
Q:开户银行不能为空
A:联系国通客服咨询商户开户行信息是否正确,若正确需要重传结算卡信息,若不正确维护正确的开户行。
Q:依据开户银行编码未获取到银行信息
A:银行支行信息与银联表不一致,联系国通客服处理
Q:此证件号码已进件过商户
A:小微商户一个身份证,只能进件一个商户。补充营业执照升级成个体工商户,或者咨询国通客服是否能切换银联小微通道交易。
Q:联行号信息不存在
A:银行支行信息与银联表不一致,联系国通客服处理
Q:请求数据中不能包含特殊字符{,}
A:详细地址有特殊字符,修改商户信息,地址删除标点符号。
Q:入网次数重复
A:修改行业类型,联系国通客服重新报备银联ATQ通道
Q:微信侧报备失败
A:商户费率低于微信行业成本,通常该报错微信行业费率为0.6。修改商户微信费率后重新报备。
Q:商户简称长度过长
A:银联ATQ限制商户简称长度7-12个字符,修改商户简称后重新报备。
Q:联行号与开户支行不匹配
A:银行支行信息与银联表不一致,联系国通客服处理
Q:当前商户主体类型不支持该行业类别
A:修改商户所属行业后,重新报备。

4.2 微信认证相关#

【微信认证】
Q:商户号信息未显示
我们在进行最后一步,“确认商户号”时,可能会出现系统 不显示“商户号信息”的情况
q2.png
解决方法:
点击“点击搜索”,在搜索栏中输入“微信商户号”,然后点击“搜索” 即可完成认证
(微信商户号可以在展业版APP--我的--商户微信实名中查看)
wx1.png
Q:商户号达到上限
小微商户同一个渠道号只允许授权1个商户号,当商家已经关联1个商户号之后,再进入授权页面会显示“当前商家在该服务商下已确认1个商户号,达到上限”
解决方法:
(1)取消关联
扫渠道码-选择商户-点击“已核实商户号”-点击取消关联即可
wx2.png
(2)绑定新商户
扫渠道码/返回上层-点击查账商户号-输入子商户号-添加确认即可
wx3.png
Q:商户号无法取消关联解绑
取消关联的时候提示“你不是该商户的管理员,不可以解绑该商户号”
wx4.png
解决方法:
商户号只能由「授权人」进行解绑,而不是任意主体管理员或法人。(例:张三授权的商户号,李四是同主体下其他微信管理员,可以看到授权记录,但是无法解绑)
Q:商户注册时提示重复注册
该主体已完成过商家注册,无需重复注册,请撤销该申请单并联系管理员进行商户号授权
wx5.png
解决方法:
让商户进入“微信支付商家注册”小程序,在“我的商家” 页面查看是否有对应主体的信息展示;
情况1:若有(无需重复提交主体信息)——扫「渠道商二维码」完成商户号授权即可;(账户验证)
情况2:若无,申请撤销该申请单——扫「渠道商二维码」自主认证;
「渠道商二维码」查找路径:见1.1.2商户自主认证码导出
Q:商户上报主体和认证不一致
描述:商户号商户全称与当前商户名称XXX不一致,无法进行确认
原因:这种情况一般是因为商户上报的主体,和认证时候填写的主体不一致导致的
wx6.png
解决方法: 1.联系运营申请新的微信商户号(会根据商户主体上调费率),然后重新进行认证,确认时搜索新的微信商户号。
Q:微信交易报错:FMZ商户需完成微信认证(补齐材料)请联系商家
交易报错:FMZ商户需完成微信认证(补齐材料)请联系商家
wx8.png
解决方案:
商户未做微信认证,引导商户做微信认证
Q:证书:民间信仰活动场所登记证审核失败
自主认证时上传证书审核失败
wx9.png
解决方法:
证书类型:政府部门下发的其他有效证明文件
登记证书照片:将《登记证书》和《开户许可证》拍在同一张照片上传。
注册号:xx市+开户许可证编号
Q:商户法定名称有误
1、商户名称须与商家营业执照/登记证书/统一社会信用代码证书等证照上的名称保持完全一致 2、若个体工商户营业执照没有商家名称或名称为”*“时,则商户名称应填“个体户XXX”(XXX为营业执照上经营者姓名) 3、若商家为小微商户,商户名称应填“商户_XXX”(XXX为小微商户身份证上的姓名)
Q:注册号/证书号填写错误或与证书类型不匹配,请检查证书类型并重新填写
主体为社会组织的商户,上传材料后提交报错
wx10.png
证书类型填写有误,修改其他证书类型。如:农村实体经济组织登记证、宗教活动场所登记证、政府部门下发的其他有效证明文件
Q:微信民办学校认证问题
民办学校的证书一般是:民办非企业证书,因此主体要选择社会组织。
wx11.png
民办学校需要联系国通运营入驻新子商户号,用新的子商户号做关联即可
Q:商户认证已授权,但交易仍报错FMZ
引导商户扫渠道码,查看已核实的商户号,提供截图。判断是否和后台商户号一致。
wx12.png
检查商户子商户号与关联的子商户是否一致。若不一致,则引导商户关联未绑定子商户号;若一致,则重新报备新子商户号做关联(通常都是渠道码扫错了)

4.3 支付宝认证相关#

Q:支持什么类型商家认证?
A:目前支持个体工商户、企业、政府机关、事业单位、社会组织、小微商家等类型。
Q:商家可以自己申请商家认证吗?
A:商家可以自己通过进入“支付宝商家认证助手”小程序提交商家资料,完成法人确认并完成收款账号绑定。
Q:商家提交资料后,可以撤销吗?
A:在提交资料或者审核中环节时,可以撤销。审核通过后无法撤销,可更换联系人发起申请。
Q:一个联系人账号可以提交多少个申请单?
A:一个支付宝账号只能有一个流程中的申请单,需完成当前申请后才可以申请下一个。一个支付宝账号可以成为多个(不限)企业和个体户商家联系人,但只能成为一个小微商家联系人。
Q:一个营业执照可以绑定多个商家联系人吗?
A:可以。
Q:商家如何修改联系人信息?
A:一个营业执照可以绑定多个商家联系人,可由新的联系人发起申请单并完成商家认证。
Q:商家的收款账号如何获取?
A:联系人扫服务商认证二维码后,收款账号绑定页面会展示该服务商下申请的未授权的同名门店的收款账号。商家也可以联系服务商咨询。
Q:商家在同一服务商有多个收款账号,如何认证?
A:一个营业执照在一个服务商下仅需认证一次,在关联收款账号环节可同时关联多个收款账号,上限为 10 个。
Q:商家类型为“有限合伙企业”,法人信息如何填写?
A:请按要求填写法人信息,若法人不是受益人,需在 是否受益人 选项中选择否,并填写受益人相关信息后提交。
Q:商家法人是境外身份,营业执照法人姓名与护照名称不一致,如营业执照上法人姓名为中文名称,护照名称为英文名,如何填写法人信息?
A:
· 营业执照法人姓名处和护照名称处均填写为中文(英文),例如张三(zhangsan)。
· 提供法人护照翻译件或证明函(证明函可自拟,并加盖公司鲜章),并与护照照片拼图上传于证件照片正面 处,提交人工审核。
Q:商家在进行某一个服务商的商家认证时,会看到其他服务商为其申请的收款账号吗?
A:不会,扫 A 服务商拓展码只能看到在 A 服务商下申请的收款账号。
Q:为什么我在绑定收款账号页面找不到我的收款账号?
A:请优先确认商户在入驻时是否按照标准进行命名,如不是,请通过商家入驻修改接口进行修改;如一致,请确认进件时间是否为近期新增进件,否则也可能导致找不到收款账号,但可通过手动输入 SMID 的方式完成认证。
Q:如果没有完成支付宝商家认证,会有什么影响?
A:新进件商家收款账号未完成实名认证,则无法发起支付宝收款,支付宝会提示“当前商家需补齐相关资料后,才可进行相应的支付交易,请商家联系对接的服务商”。
Q:一直审核无法通过,怎么联系人工审核
A:重复提交3次后,会出现人工按钮。

4.4 审核相关#

Q:商家认证资料审核时间要多久?
A:资料提交后,部分资料可实时返回结果,最长审核反馈结果时间为3个工作日。
Q:“商家名称”填写要求是什么?
A:“商家名称”字段必须与营业执照上名称一致:
· 若个体工商户营业执照没有商家名称或者名称为" * "或者“***”,则商家名称应填 “个体户XXX”(XXX为营业执照上经营者姓名)。
· 若商家为小微商户,商家名称应填“商户_XXX”(XXX为小微商户身份证上的姓名)。
Q:小微商户照片拍摄要求有哪些?
A:门头照和店铺内景拍摄要求:
· 门头拍摄:要求门头招牌和店面整个门面都要照下来(门头文字要清晰、完整,不要缺角少字),既可以清晰看见门头名字,又可以看见整个门面。
· 店铺内景:进门远景拍摄,须包含收银台位置和店内环境,真实展示店内情况(如:门头照为饭店,内景要符合商家经营情况)。
Q:上传营业执照、身份证等图片后,显示图片不清晰、内容有错等,或者提交后显示未通过,该如何处理?
A:请确保上传的图片清晰完整,且图片中勿出现反光、杂物、证照重叠(如身份证放在营业执照上面拍照)等情况,更容易通过审核。

4.5法人确认相关#

Q:对公打款验证需要多久才有结果?
A:打款后进入小程序,在对公打款卡片内点击 立即汇款 按钮后,在跳转的页面点击 已完成转账 进行验证结果查询,一般 1 ~ 3 日内获知结果,最终时间需以银行为准。
Q:对公打款汇错金额如何处理?
A:可以重新汇款,只要有一次打款正确即可,汇款的所有金额支付宝均会退款。
Q:商家使用“对公账户汇款”进行验证,汇款资金多久退回?
A:支付宝会在 T+1 日原路退回,若未能正常退回,请提供开户银行、开户省份、开户城市信息,致电支付宝客服(电话:4007585858)核实处理。

4.6核实收款账号相关#

Q:为什么有时在核实收款账号的页面,看不到对应服务商的信息?
A:出现该情况,说明当前联系人不是通过扫渠道商拓展码进入小程序的。同时,在该情况下会展示当前商家主体可认证的多个收款账号。若要重新显示服务商信息,需扫描渠道商拓展码,重新进入小程序。
Q:筛选处的收款账号,没有想添加的,如何处理?
A:出现此种情况,可通过点击 添加更多收款账号,输入想添加的收款账号进行搜索。
Q:在输入收款账号号码并进行搜索时,提示“该收款账号名称与商家主体的不匹配,请换个试试”,如何处理?
A:可能有以下情况:
· 收款账号的名称未满足支付宝的商户名称入网规则,请联系对应服务商或联系人进行处理。
· 当前显示商家名称非营业执照上最新名称,需重新按照新的营业执照名称进行商家主体申请。
· 当前联系人有多个关联的商家主体,可由联系人切换到对应的商家主体再尝试筛选/添加收款账号。
Q:在输入收款账号号码并进行搜索时,提示“未查询到该收款账号,请换个试试”,如何处理?
A:出现此种情况,可能是当前输入的收款账号有误,需联系对应的服务商或联系人进行确认后重新输入并搜索。
Q:在输入收款账号号码并进行搜索时,提示“该收款账号不属于当前的服务商,请换个试试”,如何处理?
A:出现此种情况,是因为输入的收款账号归属的服务商与核实收款账号页面显示的服务商不是同一个,需与服务商确认并搜索属于显示服务商的收款账号。
Q:在输入收款账号号码并进行搜索时,提示“该收款账号已经被绑定过,请换个试试”,如何处理?
:出现此种情况,是因为输入的收款账号已经完成了二次认证,请换一个收款账号搜索。
Q:在输入收款账号号码并进行搜索时,提示“该收款账号已不可交易,请换个试试”,如何处理?
A:出现此种情况,是因为输入的收款账号已经因注销等原因而不能进行交易,请换一个收款账号搜索。

4.7部分特殊错误及情况说明#

Q:在小程序中提示“暂不可授权,仅实名用户才可以进行授权/操作”,如何处理?
A:出现该情况,说明当前操作小程序进行商家认证的联系人或授权确认的法人,其支付宝账号未完成实名认证,需先在页面中点击按钮完成实名认证,或在支付宝 我的 页面中点击头像,完成实名认证。
Q:提交全部资料时,显示“同一联系人只可关联一个小微商户,请更换联系人或商户主体类型”,如何处理?
A:由于一位联系人只能关联一个小微商户主体,出现该情况,说明当前联系人已经关联过小微商户主体,请与小微商户的负责人确认,并换个联系人或选择其它可选主体进行商家认证。
Q:在法人授权确认时,小程序中提示“你不是该申请单主体对应的法定代表人,请联系对应的法定代表人进行确认”,如何处理?
A:出现该情况,说明当前操作小程序进行授权的用户,其身份并不是当前申请单对应的法人,需检查证照上的法人名称,或检查你的支付宝实名认证信息是否有误。
Q:在操作小程序过程中,显示需要输入验证码、需要刷脸等情况验证身份,如何处理?
A:出现这些需要验证身份的原因可能是当前操作人的支付宝账号存在风险,需按照页面提示完成身份验证,方可继续操作。
Q:整体提交资料的时候,显示“已绑定过该主体,用已确认过的主体核实收款账号”,如何处理?
A:说明该联系人已为该商家主体提交了注册,请按照页面指引撤销当前申请单,使用该联系人当前登录的支付宝APP重新扫服务商拓展码,或直接返回首页找到已经绑定的对应商家主体,点击该主体进行收款账号的认证。
Q:商家资料填写完毕,无法提交,页面提示:“信息不匹配,请检查证照号码、名称和有效期等是否正确”,如何处理?
A:可能原因如下:法人姓名填写存在空格或英文大小写导致与证件本身信息不一致,或营业执照等证照的号码和商家主体名称不匹配、或有效期自/至与营业执照上的不匹配等,请确认信息无误后重新提交。
Q:商户已经操作了支付宝认证,但是交易依然提示F01
扫渠道码,点击“查看已核实的收款账号”,提供一下截图
zfb1.png
修改于 2025-10-14 09:21:38
上一页
发票结果通知
下一页
图片示例
Built with